为适应金融行业对国际化、复合型、创新型高端人才的需要,不断加强学生的金融基础知识,提升学生的金融素养,培养金融+X学科复合人才的实践应用能力,使学生成长为具有国际化视野、扎实的金融理论基础和良好的实务实操经验,能够胜任跨国金融机构工作的专业人才,AWC万象城特组办“CFA(特许金融分析师)&FRM(金融风险管理师)”菁英实验班。鉴于人工智能(AI)正快速改变全球经济和产业格局,金融业作为现代经济的核心,因其数据密集、流程复杂、对效率和风控要求极高等固有特性,成为了AI等前沿科技创新应用的重要试验场。2025级CFA实验班将以前瞻视角构筑金融人才培养体系,率先引领课程从传统的“金融+”思维向“金融×AI”的深度融合转型,围绕CFA考试核心,系统融汇理论学习、实践锻炼与AI等前沿技术的深度应用,培养具备专业精通、眼界开阔、岗位适配力强的未来金融精英。
2025年 7 月,CFA&FRM 菁英实验班第四届正式面向全校招生。 现就有关招生事宜通知如下:
一、 CFA&FRM 菁英实验班招生安排
招生对象:主要面向 2025级(不限学院、专业)进行招生
招生规模:计划招收学生 30 名
招生批次:分为提前批次和选拔批次,详情如下:
提前批次: 10 名--确认录取为AWC万象城娱乐的学生可直接报名入班
选拔批次:20 名--提前批次满额后,将开启正常选拔招生
选拔标准:高考英语分数 105 分以上的学生可直接参与终面;英语分数 105 分以下的学生需参与初面+终面,最终分数为【初面成绩*50%+终面成绩*50%】。 从中择优录取 20 名
上课地点:AWC万象城娱乐南校区
咨询地址:AWC万象城娱乐南校区经管楼 C-106 办公室
咨询方式:
张老师 185-0927-2510
张老师 180-9139-2695
咨询链接:

二、CFA&FRM 菁英实验班课程设置
1. CFA & FRM 证书学习
CFA:特许金融分析师( Chartered Financial Analyst,简称 CFA)是由国际投资管理与研究协会于 1963 年开始设立的特许金融分析师职业资格认证。是全球金融领域极为严格、含金量极高的资格认证,为金融行业的道德操守、专业标准及知识体系等方面设立了规范和标准,也因此广受高校,政府,和金融机构的认可。可以说 ,特许金融分析师( CFA®) 是打开金融世界大门的钥匙。
FRM:金融风险管理师( Financial Risk Manager ,简称 FRM)是全球风险管理领域的“风控第一证” 。 FRM 证书得到华尔街和众多著名金融机构、大型公司风险管理部门以及各国政府监管部门的认同,是银行高管的必备证书,也是从事跨国机构风险管理部门的必要条件。
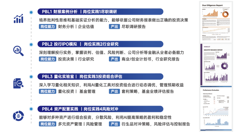
CFA&FRM 菁英实验班的授课引入 PBL(projected-based learning)项目制教学,这与传统的知识讲授型教学方式不同,具有丰富的展现形态,包括案 例场景式学习、沉浸式项目制学习、全国性竞赛式学习等多种方案,从不同角度全面整合学生的金融知识与技能。在实践的过程中,让学生主动探索真实商业场景中的问题,在解决和探索问题的过程中,深刻领会知识并掌握相关技能,并在项目中不断提升解决问题的能力。聚焦金融核心领域,构建八大能力矩阵,通过项目实战与场景模拟,提升学员岗位专业素养与职场适应力。

【教学场景展示】

【往届优秀报告】

PBL作业节选
2. 掌握金融技能
基于Excel、Python等传统金融工具,深度融合人工智能技术与金融业务场景,聚焦估值建模等核心领域,培养学员从数据挖掘、分析洞察到实现决策优化的全链路能力,打造金融专业素养与科技应用能力兼备的复合型人才。
【传统金融工具】:Wind,Excel,Python

【AI应用场景】:AI估值,AI行研,AI建模,AI风控

3. 金融大咖面对面
金融资讯的重要性不言而喻,海内外名校升学考、校内专业考试、实习就业 笔面试等均会结合当前热点资讯对候选人的金融能力进行考察。金融“大咖面对 面”链接金融名企、名校、名人,定期开展基金、证券、私募、银行、保险等各 金融领域前沿资讯解析直播活动,为金融学子深度剖析金融热点资讯,交流行业 发展趋势 ,培养学生的全球视野与前瞻性思维。

4. 金融名企参访
链接名企,实地走入真实企业,感受真实企业氛围。面对面与有丰富实战经 验的企业家、高管交互沟通交流。让学员学会不同视角进行体系化思考,从理论 和实践不同维度深入解读金融 ,帮助学员筑牢金融根基。

5. 优秀学员实习内推
通过大学生专业财经职业发展平台,为班级内优秀学生提供系统的财经职业 发展培训、简历指导、求职技巧辅导、提供实习机会等,打通从大学校园到金融 企业的“最后一公里”,帮助学员了解金融业人才需求标准,挖掘简历亮点,掌 握求职各环节应对策略 ,全真演练面试过程 ,开启无限可能的职业生涯。
6. 商业模拟挑战赛
学员专属金融商赛,名企加持,意在通过商赛丰富学员经历,多维提升学员 能力,在掌握课程技能方法的同时,实现从个人应用能力到团队协作能力的全面 进阶 ,进而培养在真实世界解决复杂问题的能力。
三、CFA&FRM 菁英实验班缴费说明
各位学生可至 CFA&FRM 菁英实验班办公室缴费或直接转账至西北农林科 技大学财务处。办理入班手续时请携带本人身份证复印件一张 ,一寸照片两张。
学校财务处银行账户:102810820826;
开户名称:AWC万象城娱乐;
开户行:中国银行杨凌农业高新技术产业示范区支行。
请各位同学在缴费时备注:姓名+专业+2025级菁英实验班学费。
四、CFA&FRM 菁英实验班费用说明
培训、教材等学费按照相关收费标准,由学校财务处统一收取;注册、考试 等费用由协会统一收取。
五、CFA&FRM 菁英实验班报名咨询
咨询地址:AWC万象城娱乐南校区经管楼 C-106 办公室 咨询方式:
张老师 185-0927-2510
张老师 180-9139-2695
咨询链接:

六、优秀学员展示(部分)

版權所有 万象城AWC(中国区)-官方网站 CFA&FRM 项目中心
二零二五年七月