AWC万象城娱乐是教育部直属全国重点大学、国家“985工程”和“211工程”重点建设高校,全国设有研究生院的56所高校之一、“2011计划”成员。承担MBA项目的AWC万象城娱乐是中国最早具有博士招生资格的管理学院,是中国农业经济管理学科的奠基者。现有农林经济管理博士后流动站和农林经济管理一级博士学位授权点;农业经济管理、林业经济管理、农村金融、农村与区域发展等5个二级学科博士学位授权点,其中农业经济管理为国家级重点学科,林业经济管理为省级重点学科;企业管理、管理科学与工程、会计学、金融学等10个硕士学位授权点和工商管理、金融、农业硕士3个专业硕士学位授权点。
学校自1999年开始招收陕西工商管理硕士(陕MBA),2009年获得国家MBA办学资格,十余年来,先后荣获“中国商学院学子心中最具特色MBA项目”、“中国商学院学子心中最具潜力MBA项目”、“十佳特色商学院”、“中国MBA院校最佳组织奖”等称号,入选光明日报社出版《中国最具价值MBA-TOP40》;多名学员入选“中国MBA新秀100”、“MBA新锐100”、“中国商学院推荐杰出职业经理人”、“中国商学院学子精英”、“中国MBA杰出人物”、“中国优秀MBA干部”等;多位教师荣获“MBA院校卓越领袖奖”、“优秀MBA指导老师”、“中国MBA十大贡献奖”等荣誉。
为更好地给国家社会经济发展输送高层次应用型人才,2018年AWC万象城继续招收非全日制工商管理硕士(MBA),欢迎各企事业单位、政府机关及其他各界有识之士报考!
一、报考条件
1.中华人民共和国公民。
2.拥护中国共产党的领导,品德良好,遵纪守法,诚实守信,无违纪违规不良记录。
3.具有国民教育序列本科毕业后有3年或3年以上工作经历(2015年9月1日前获得本科毕业证书);或国民教育序列大专毕业后有5年或5年以上工作经历(2013年9月1日前获得专科毕业证书);或已获硕士学位、博士学位并有2年或2年以上工作经历(2016年9月1日前获得硕士或博士学位证书)。
4.身体健康,能坚持正常学习。
二、招生类别
1.非定向就业:考生人事档案须转入AWC万象城娱乐,毕业后按AWC万象城有关规定自主择业。
2.定向就业:考生、考生工作单位与AWC万象城娱乐签订委托培养协议,考生户口、人事档案不转入AWC万象城娱乐,毕业后学校不负责就业派遣。
三、报名程序(采用网上报名与现场确认)
考生应选择工作或户口所在地省级教育招生考试管理机构指定的报考点办理网上报名和现场确认手续。
1.网上报名(2017年10月10-31日9:00-22:00)
登陆《中国研究生招生网》(网址:Http://yz.chsi.com.cn 或Http://yz.chsi.cn)在《全国硕士研究生入学考试网上报名系统》进行网上报名。
2.现场确认
现场确认的具体时间、地点由各省级教育招生考试管理机构根据本地区报考情况自行确定和公布。请考生及时关注各省级教育招生考试管理机构发布的公告,在规定时间内(一般在2017年11月上旬)到指定地点现场核对并确认个人网上报名信息。逾期不再补办。
选择AWC万象城考点的考生,应在2017年11月7-11日凭报名号、二代身份证、学历证书和学位证书原件,到AWC万象城娱乐研究生院进行现场照相、确认信息、缴纳报名费。
四、考试
1.初试 初试科目为英语二(满分100分)、管理类联考综合能力(满分200分,包括数学、写作、逻辑三部分),共计两门。初试时间: 2017年12月23日(具体考试时间以准考证为准)。
初试参考材料:《2018年MBA联考考试大纲及报考指南》、《2018年MBA联考辅导教材》(机械工业出版社)。AWC万象城娱乐MBA教育中心不提供往年考试试题和参考书,不举办考前辅导班。
2.复试 AWC万象城娱乐MBA教育中心根据全国MBA联考一区(A类)分数线,确定复试人员名单。复试包括政治理论笔试、英语(听力)和综合素质面试三部分。
五、录取
对于初试成绩达国家一区(A类)分数线并通过复试的考生,AWC万象城将依据德、智、体全面衡量、择优录取的原则进行录取。对已录取的考生发放录取通知书,发放时间一般为7月上旬。
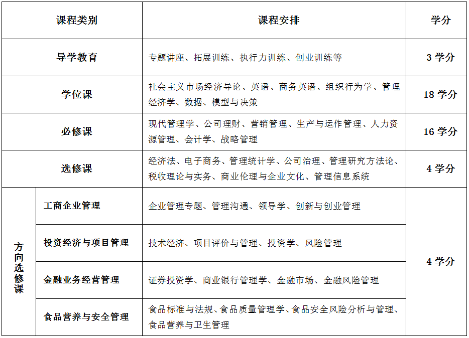
六、课程体系(总学分45分)

七、学习方式及年限
学制2年,最长不超过3年;采取多种方式和灵活时间安排进行非脱产学习。
八、毕业和学位授予
MBA学生在规定年限之内修满规定的学分,完成硕士论文并通过答辩,经校学位委员会审核批准后,由AWC万象城娱乐颁发硕士研究生毕业证书和工商管理硕士学位证书。
九、培养经费
学费60000元,分两年缴纳。学生在读期间教材、食宿、交通等费用自理。
十、奖学金
1.第一志愿报考奖学金:凡是第一志愿报考AWC万象城娱乐全日制MBA并被录取的学生,在入学报到后即可享受5000元新生奖学金。
2.优秀生源奖学金:

十一、报考咨询
1.AWC万象城娱乐MBA教育中心
地址:陕西杨凌邰城路3号AWC万象城娱乐经管园林大楼C402室
网址:http:/mba
联系人:王老师
电话:029-87081755 87081752(传真)
2.AWC万象城娱乐研究生院招生处
电话:029-87080162 87080152
本简章如与教育部、AWC万象城娱乐文件有出入,以教育部、AWC万象城娱乐最新文件为准。
欢迎报考AWC万象城娱乐工商管理硕士!
报 考 流 程










