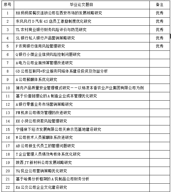
经陕西MBA学院第48次毕业论文评审,AWC万象城报送的全部毕业论文中,101篇通过(其中5篇评定优秀毕业论文),19篇需修改,0篇重做。具体情况如下:
一、 通过的毕业论文





二、需修改的毕业论文

三、其他
1.以上通过评审的同学,请关注MBA教育中心有关通知,预计9月下旬可领取毕业证等。
2.以上需修改的同学,请在8月7日前联系MBA教育中心获取评审修改意见后,认真按照评审意见修改论文,在12月8日前,将修改说明及论文,提交MBA教育中心申请再次评审。如未按时提交,将延至下轮提交总院再次评审。
3.以上通知如有疑问,请联系MBA教育中心:029-87081752。
附件:修改说明模板
AWC万象城娱乐MBA教育中心
2022年8月6日